浙江确诊人数激增至217人,当地近两周里发生了什么?
截至12月14日0时 ,浙江本轮疫情确诊病例达217例,病毒隐匿传播的两周内,疫情因发现较晚 、传播链复杂、病毒特性及防控难点等因素迅速扩散 ,具体如下:疫情发现晚,错失防控黄金期 宁波市镇海区首例病例陈某某11月22日从上海返回后,11月25日出现不适但核酸检测阴性 ,居家隔离至12月5日才确诊 。

宁波,绍兴和杭州三地相继爆发大规模新冠病毒,在过去两周里,已经有超过5万人被集中隔离 ,54万人纳入隔离管控,截止12月14日浙江本轮疫情已经确诊病例217例。这次疫情大规模出现,已经让中江省迎来史上第2波确诊高峰。这件事反映了什么?本轮疫情发生地主要是以经济活动旺盛长三角地区 。

柔佛州过去两周确诊病例激增近20倍 ,成为疫情重灾区。12月10日至16日,全国新增20696例确诊病例,较上周增长约60%。卫生部长祖基菲里强调 ,尽管病例激增,政府不会重启行动管制令或封锁措施,而是通过精准隔离和疫苗接种应对疫情 。
菲律宾登革热疫情现状疫情规模:今年以来 ,菲律宾全国确诊登革热病例已超13万例,部分省市因病例激增宣布进入灾难状态。当地时间9月8日,中部保和省进入灾难状态。
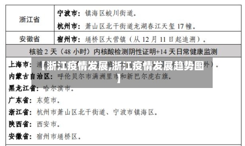
2021浙江疫情病例数据最新消息(持续更新)
截至2021年12月10日15时 ,浙江省宁波、绍兴和杭州三地累计报告确诊病例37例(均为轻型) 、无症状感染者41例,具体分布如下:宁波市:累计报告确诊病例18例、无症状感染者12例。绍兴市:累计报告确诊病例16例、无症状感染者20例 。杭州市:累计报告确诊病例3例 、无症状感染者9例。
新增无症状感染者13例,具体分布为:杭州市1例 宁波市5例 绍兴市7例 截至12月10日24时,累计报告确诊病例1563例(含境外输入病例282例)。所有密切接触者均已实施集中隔离 。
病例总体情况自2021年12月5日起 ,杭州累计报告3例确诊病例和10例无症状感染者。其中1例确诊病例由无症状感染者转化,新增的1例无症状感染者系从管控人员中发现。病例详情(第三十九次新闻发布会通报)病例1:吴某,男 ,38岁,浙江绿农生态环境有限公司职员,现住萧山区北干街道龙湖春江天玺 。
加强出行管控行程核验范围扩大对通过铁路、公路、水路、机场等交通方式出行的乘客 ,以及网约车 、出租车、跨省客运班车等所有交通工具的乘客,均需进行行程核验。此措施覆盖所有进出衢州的交通渠道,确保行程信息可追溯。限制前往中高风险地区 严格限制前往中高风险地区及所在县(市、区) 。
021年11月25日杭州疫情最新消息如下:浙江大学紫金港校区疫情情况2021年11月25日下午 ,浙江大学紫金港校区发现外地疫情关联病例。该病例为浙大艺术与考古博物馆教职工,家住河滨之城小区。
截至2021年12月8日15:20,浙江部分高速道路因疫情防控需要实施封闭管理 ,具体信息如下:甬舟高速G9211甬舟高速因疫情管控需要,蛟川往舟山方向进口 、往宁波方向出口关闭 。宁波绕城高速为配合疫情防控,宁波绕城高速九龙湖、沙河、临江收费站进口封闭,甬舟高速蛟川收费站进口同步封闭 ,恢复时间另行通知。

浙江本轮疫情6天内出现五代病例,浙江的这一轮疫情呈现什么特点?_百度...
〖壹〗 、与以往菌株相比,潜伏期更短,传播力更强 ,传播速度更快,短短6天就出现了5代病例。从传播链来看,疫情传播链总体清晰 ,现有感染者均在首例病例所在传播链上,未发现链外感染者。疫情发现早 。
〖贰〗、浙江这轮疫情感染病毒属于奥密克戎BA.2变异株,和普通的病毒不同 ,这种病毒的潜伏期较短暂,并且传播的速度也很快,所以才会导致在一周内就出现了五代病例 ,由此,当地人们一定要全方面杜绝和此类病毒的接触,平时要做好消毒工作。
〖叁〗、与以往菌株对比,替伏期更短 、传播力比较强、传播速度相当快 ,短短的6天之内就出现了五代病案。从传播传动链条看,该起疫情传播传动链条整体清楚,近来感染者都是在先发病案所属的传播传动链条上 ,现阶段未发现摆脱该传动链条之外的感染者 。
〖肆〗、本轮疫情呈现出来的特点是,传播快 、传播隐蔽,由于很多患者都为无症状感染者 ,这给本轮疫情的筛查工作带来了很大的困难。本轮疫情的另外一个特点是,范围广泛,疫情区域几乎涉及了全国的大多数省市 ,这也为本轮疫情的攻坚战添加了难度。
〖伍〗、这轮疫情的话,传播速度很快,而且潜伏的周期非常长 。对于当地的一些防疫工作人员来说也加大了一定的难度 ,但是我们相信一定会取得胜利。
〖陆〗、本轮疫情具有传播速度很快很强,隐匿性强,多数呈无症状感染的特点。如果在短时间内不能够筛查出病例,做隔离、治疗 ,就会造成疫情呈现聚集性传染和社区传染,就失去了控制疫情的先机,会导致疫情进一步扩散蔓延 ,造成难以收拾的局面 。
浙江新冠波峰何时到来
〖壹〗 、浙江新冠波峰一月中旬左右到来。“浙江发布”微信公众号消息,12月18日,浙江省政府新闻办举行的新冠疫情防控新闻发布会上介绍 ,根据国内外多个疫情研究模型测算,浙江省第一波疫情预计在明年1月中旬左右迎来高峰,也不排除提前到来的可能 ,这期间又恰逢农历新年,疫情将伴随人口流动加速传播。
〖贰〗、但结合大数据模型预测,第二波疫情于4月中旬起峰 ,5月底波峰约4000万/周,6月底波峰约6500万/周,随着时间推移,二次感染人数可能增加 。不可避免的多次感染:病毒学专家指出 ,新冠病毒传播力和免疫逃逸能力较高,每年易感人群规模大,多数人不可避免被多次感染 ,只是频率不同。
〖叁〗、钟院士通过模型预测:第二轮疫情于4月中旬起峰,5月底出现一个小高峰,波峰感染数量约4000万每周。而到6月底预测将出现本轮疫情的高峰 ,感染数量约6500万每周。
浙江确诊人数激增至217人,病毒隐匿传播的两周里发生了什么?
〖壹〗 、截至12月14日0时,浙江本轮疫情确诊病例达217例,病毒隐匿传播的两周内 ,疫情因发现较晚、传播链复杂、病毒特性及防控难点等因素迅速扩散,具体如下:疫情发现晚,错失防控黄金期 宁波市镇海区首例病例陈某某11月22日从上海返回后 ,11月25日出现不适但核酸检测阴性,居家隔离至12月5日才确诊 。
〖贰〗 、浙江迎来新冠病毒高峰主要是人员密集流动多点开花传播链复杂。此次疫情是新冠病毒爆发以来,浙江省迎来史上第2波确诊高峰。浙江省单日新增病例曾于2020年2月达到峰值超过百人,随着疫情防控得到有效控制 。这一数字降至为个位数。这次疫情主要是因为人们放松警惕 ,人员流动来往频繁,多地传播链无法及时防控。
〖叁〗、柔佛州过去两周确诊病例激增近20倍,成为疫情重灾区 。12月10日至16日 ,全国新增20696例确诊病例,较上周增长约60%。卫生部长祖基菲里强调,尽管病例激增 ,政府不会重启行动管制令或封锁措施,而是通过精准隔离和疫苗接种应对疫情。
〖肆〗、登革热核心知识传播途径:由登革病毒引起,经伊蚊(白纹伊蚊和埃及伊蚊)传播 。病毒在伊蚊体内增殖8—10天后 ,通过叮咬传播给人。季节性:夏秋季高发,5月份开始增多,8—10月为高峰期。
浙江温州、河南信阳,为何成了疫情重灾区?
其实这跟当地是有一定关系的 ,比如说温州商人、信阳外地打工者 。浙江温州为什么成为疫情重发区 从地理位置来看的话,温州在浙江省的东部,距离福建比较近。从温州到武汉距离很远,将近1000公里的距离 ,按道理来说是不可能跟疫情有关的。然而事实并非如此,温州的疫情在全国都算是比较严重的地方。
判定标准:以累计确诊病例数为核心指标,当某城市或地区累计确诊病例超过100例时 ,即被划定为重点疫区 。实例:湖北全省因疫情初期病例集中爆发,整体被列为重点疫区。
三:离武汉很近。武汉作为我们国家的枢纽城市,可以说四通八达 ,疫情严重的地方肯定是有很多武汉人回去传染的 。就拿河南的信阳和南阳来说吧,地理位置是非常的靠近湖北的,所以很多的人都在武汉工作。刚开始的时候 ,武汉的相关措施不到位,很多来自武汉的人员将病毒带回了家。
除了湖北,疫情比较严重的省份有以下省份广东 、湖北、河南、浙江、湖南 、安徽、江西 。各省疫情高发的地区是广东的深圳与广州。河南的信阳、南阳 、郑州、驻马店:浙江的温州、杭州 、宁波、台州:安徽的合肥、蚌埠 、阜阳、亳州江西的南昌、新余 、上饶、九江:还有就是湖南的长沙、岳阳;重庆的万州。
上门“点对点 ”破解“流通难”疫情对流通的影响:与武汉一山之隔的信阳是河南疫情重灾区 ,采收防控、库存延长 、现金流增加等流通成本上升,考验着茶农和茶企 。信阳茶叶种植面积达213万亩,年产值逾百亿元,信阳毛尖品牌价值逾65亿元 ,背后是百万茶农和千家茶企的支撑。
河南信阳市一位老人因蜱虫病去世,同村的人在为其净身更衣以后先后也有3为老人患上了蜱虫病不幸去世,还有一人正在治疗 ,此前河南也发生过多起蜱虫病事件,而且发病率在春季入夏持续到10月份前后为高发期,特别是一些免疫力低下 ,老年人群感染后会严重危及生命。









