工业管理

  • 机构密集调研CPO概念股!龙头7天4板,近一个月接待量居前热门股名单

    来源:@财联社APP微博财联社4月19日讯(编辑平方)CPO概念股表现强势,截至周五收盘,玻璃基1.6T光模块/CPO产品已完成小批量送样的沃格光电7天4板,拟并购伽蓝特布局光通信模块和光芯片测试领域的华盛昌5天3板,子公司首条400G...

    2026/04/20
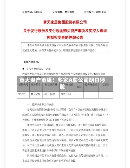
  • 重大资产重组!多家A股公司明日停牌

      炒股就看金麒麟分析师研报,权威,专业,及时,全面,助您挖掘潜力主题机会!  4月19日,多家A股公司宣布重大资产重组,部分公司股票自4月20日起停牌。  天迈科技发布公告称,公司正在筹划发行股份及支付现金收购上海芬能自动化技术股份有...

    2026/04/20
  • 【成都疫情快递,四川成都疫情快递】

    成都疫情影响厂家发货不运输情况:商品及原材料运输暂无影响。子公司情况:旗下有近百家子公司,主要经营地位于成都市的有十余家公司。应对措施:未来会积极配合政府做好疫情防护工作,后续根据疫情发展关注影响情况。科伦药业经营状况:作为全国布局企业...

    2026/04/20
  • 加州州长疫情/加州 州长

    美国疫情反弹,多州暂停重启计划,多所学校再更新秋季学期安排!美国疫情反弹导致多州暂停重启计划,多所学校调整秋季学期安排,部分学校转向线上教学并加强防疫措施。以下是具体情况:多州暂停重启计划随着美国新增病例激增,十几个州暂停恢复计划以减缓C...

    2026/04/20
  • 温县疫情人数(温县疫情最新消息2月11)

    3月31日洛阳暂停客运班线紧急通告洛阳大巴停运公告常规班次时刻:洛阳汽车站至郏县的长途大巴每天有多个班次,具体发车时间为05:00、06:00、09:00、12:00、12:40、13:30、14:15:30、16:30、18:00。这些...

    2026/04/20
  • 铜陵有色:2025年年度归属于上市公司股东的净利润同比下降14.02%

      证券日报网讯4月19日,铜陵有色发布2025年年度报告称,公司2025年实现营业收入172,725,891,961.92元,同比增长18.69%;归属于上市公司股东的净利润2,415,007,111.01元,同比下降14.02%。...

    2026/04/20
  • 家庭防范疫情/家庭疫情防控要做好哪些

    疫情居家无法外出,老人该如何预防基础性疾病呢?〖壹〗、保证每天7-8小时睡眠,避免熬夜。适量运动(如太极拳、八段锦、室内散步),避免久坐。图:居家开窗通风与个人卫生防护基础性疾病针对性预防高血压饮食:多摄入芹菜、韭菜、胡萝卜、海带、紫菜...

    2026/04/19
  • 【疫情陪伴图片,疫情期间最美陪伴】

    疫情的这几年,生活慢,成长快,生命反而更有意义!〖壹〗、疫情这几年,生活节奏放缓,却让人在成长中更深刻地领悟生命的意义,收获了家人相聚的温暖、对生活小确幸的珍视、真挚的人际关系,以及对生活本质的全新认知。家人相聚,感受亲情温暖疫情初期,人...

    2026/04/19
  • 华之杰:2025年年度归属于上市公司股东的净利润是124358660.95元

      证券日报网讯4月19日,华之杰发布2025年年度报告称,公司2025年度实现营业收入1,401,868,963.23元,同比增长13.97%;归属于上市公司股东的净利润124,358,660.95元。(文章来源:证券日报)...

    2026/04/19
  • 包含疫情荸荠的词条

    疫情期间养生当养肺,多吃6种“白色”食物,能消燥润肺远离肺部袭扰_百度...银耳:银耳又称为白木耳或者雪耳,是真菌银耳的子实体,是一种食用菌。性味甘、平,具有滋补生津、润肺养胃、强精补肾、滋阴、润肺生津止咳、清热润肠胃、补气活血强心的作用...

    2026/04/19

返回顶部