租赁知识

  • 疫情每天图(每天疫情动态图)

    11月11日武汉东西湖区疫情情况通报(11月11日武汉东西湖区疫情情况通报图...〖壹〗、月11日武汉东西湖区疫情情况通报11月11日0—24时,武汉市新增1例本土确诊病例、1例外地输入无症状感染者和36例本土无症状感染者。其中涉及到东西...

    2026/04/18
  • 封丘疫情公告/封丘新冠肺炎出现疫情

    新乡封丘县留光镇关于实施疫情防控监督举报的通告〖壹〗、月10日封丘县新冠肺炎疫情防控指挥部收到密切接触者王某某、常某某的协查函,经流行病学调查,现将以上两人行程轨迹通告如下:密接1:王某某,2022年5月2日9时20分许到郑州市杨庄小区惠...

    2026/04/18
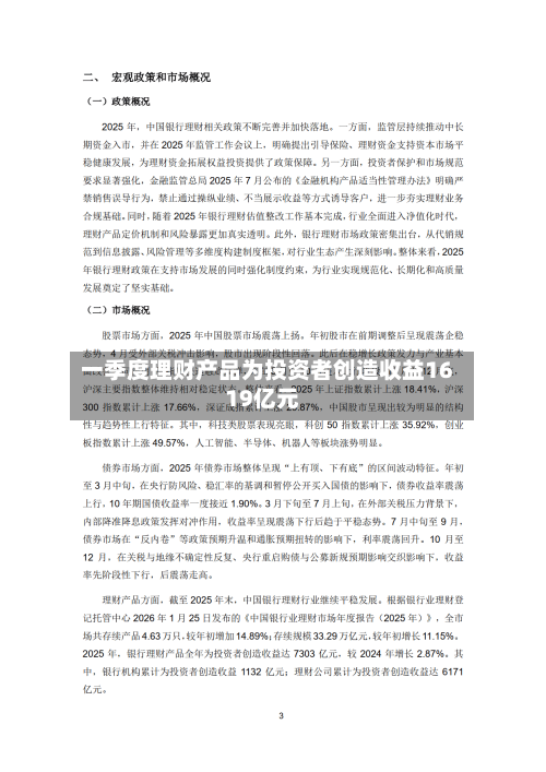
  • 一季度理财产品为投资者创造收益1619亿元

    ◎记者张琼斯银行业理财登记托管中心4月17日发布的《中国银行业理财市场季度报告(2026年一季度)》(下称“报告”)显示,一季度理财产品累计为投资者创造收益1619亿元,理财投资收益总体稳健。报告称,一季度,银行理财行业平稳健康发展,...

    2026/04/18
  • 【吴超疫情,吴悠疫情】

    高盈世界吴超是真的吗是。吴超高盈世界金融科技集团董事长,量盈基金创始人,17岁立志做金融,21岁放弃铁饭碗,他用5万元起家,最终搏得上亿身家。高盈世界金融科技集团(GoingInternationalFin-techGroup)成立...

    2026/04/18
  • 纽约汇市:美元第三周下跌 市场对伊朗和平前景乐观

      美元连续第三周下跌,一度回吐自伊朗战争爆发以来的涨幅,美国总统特朗普表示伊朗已同意无限期暂停其核计划、德黑兰宣布霍尔木兹海峡开放,提振了市场对和平协议有望达成的乐观情绪。  油价回落,风险情绪升温,以色列与黎巴嫩真主党停火增加了达成更...

    2026/04/18
  • 霍尔木兹海峡“重开”:纳指13连涨续创新高,美油重挫,金银大涨

    美股三大指数收盘涨幅均超1%,标普、纳指续创历史新高。截至4月17日收盘,标普500指数涨1.2%,报7126.06点;纳斯达克综合指数涨1.52%,报24468.48点;道琼斯工业平均指数涨1.79%,报49447.43点。纳指已经...

    2026/04/18
  • 求疫情图(疫情图片地图)

    如何使用EXCEL制作百色新冠疫情分布行政区地图〖壹〗、在小O地图中,选取高德地图作为底图。配置地图:根据需要调整地图的样式、颜色、标签等。确保行政区名称和病例数能够正确显示在地图上。加载数据并显示:点击“加载”按钮,将Excel表格中的...

    2026/04/18
  • 雷军回应造10万内车引热议,平价新能源车怎么选才不踩坑

      在消博会开幕的同一天,雷军直播中被问到“小米是否会做10万以内的车型”引发广泛讨论,话题热度超75万冲上热搜榜第二。与此同时,央视主持人尼格买提在直播中“种草”广汽埃安N60,再次将平价新能源车推向公众视野。国内10万元以内的新能源汽车...

    2026/04/18
  • 疫情透析患者/疫情期间透析室

    惠州疫情期间封控透血病人怎么办?要与社区沟通好,办好手续。自备私家车或联系爱心车队。血透患者尽量选取住所附近医院的血液透析室。患者出行尽量不要乘坐公共交通工具,尽量乘坐私家车,除了带好口罩,帽子之外尽量要穿防护服护目镜。可以在透析前打电话...

    2026/04/18
  • 新一波展商剧透来袭!快来“2026金融街智绘春光嘉年华”,解锁春日限定快乐!

    专题:2026金融街智绘春光嘉年华  📣北京春日逛吃天花板来啦!2026金融街智绘春光嘉年华,新一波展商剧透来袭!  一站式逛吃·体验·打卡·治愈!  解锁春日限定快乐!  更多展商剧透持续更新,蹲住不迷路!4.24-4...

    2026/04/18

返回顶部